关于开展无锡工匠•2024年无锡市建筑工程电子交易职业技能竞赛的通知
发布时间:2024-07-18 10:25 浏览次数:【字号:默认 大 特大】
- 信息索引号
- 014006569/2024-00142
- 生成日期
- 2024-07-18
- 公开日期
- 2024-07-18
- 文件编号
- 锡建建市〔2024〕19号
- 发布机构
- 无锡市住建局
- 效力状况
- 有效
- 内容概述
- 关于开展无锡工匠•2024年无锡市建筑工程电子交易职业技能竞赛的通知
显示全部表格信息
各市(县)、区住房城乡建设局、经开区建设局、各有关单位:
根据省住房和城乡建设厅、省总工会、省教育厅《关于开展2024年江苏省百万城乡建设职工职业技能竞赛的通知》(苏建工会〔2024〕50号)和《关于印发〈2024年江苏省百万城乡建设职工职业技能竞赛“凤城杯”建筑工程电子交易决赛实施方案〉的通知》(苏建竞〔2024〕15号)要求,经研究,决定开展无锡工匠•2024年无锡市建筑工程电子交易职业技能竞赛,现将有关事项通知如下:
一、赛务组织
无锡工匠•2024年无锡市建筑工程电子交易职业技能竞赛由十大正规博彩平台推荐主办,无锡市总工会指导,无锡市招标投标协会承办,国泰新点软件股份有限公司提供技术支持。
市住房城乡建设局负责竞赛活动的统筹协调、组织管理,局建筑市场监管处负责实施,主要包括制定竞赛指南、选手报名及资格审查、选定竞赛地点、竞赛现场组织、赛务保障、评定选手成绩等工作,完成省建筑工程电子交易决赛无锡市代表队的选手选拔、报送、培训及组织参加省决赛。
二、参赛人员资格条件
1.所在单位应为我市工商注册的招标代理机构、施工企业等参与招投标活动的相关单位;
2.年龄在18周岁(含)到60周岁(含)之间;
3.与用人单位签订劳动合同(提供劳动合同和个人近3个月的社保缴纳证明);
4.熟练掌握电脑基本操作(含文档编辑和上传);
5.已获得“江苏省技术能手”“江苏省五一创新能手”“省住房城乡建设系统技能标兵”称号的选手,不参加本次竞赛。
三、报名组队方式
竞赛为团体赛,每支参赛队由3名成员组成,成员可来自同一个单位,也可由不同单位人员组成,由不同单位人员组成的参赛队需明确1个牵头单位。
报名截止时间为2024年7月30日17时,请各有关单位积极动员参与,组织竞赛报名,指导报名人员开展岗位练兵。各报名参赛单位应于7月30日前将参赛代表队人员表和报名表(详见附件1、2)盖章后送至无锡市民中心8号楼736室,同时将word版本的报名表发送至邮箱wxzjjzsc@163.com。
四、竞赛安排
(一)竞赛时间、地点
1.竞赛时间:2024年8月,具体日期另行通知。
理论竞赛:1小时(60分钟)
实践操作:4.75小时(285分钟)
2.竞赛地点:另行通知。
(二)竞赛内容及方法
竞赛包括理论考试和实践操作两项内容。
1.理论考试。考核范围主要包括:建设工程招标投标相关的法律法规、规章及本省的政策性文件。考核采取闭卷上机答题形式,时间为60分钟,由参赛选手独立完成,考题包括单选题80题、多选题40题、判断题20题,主要从竞赛题库中选取,题库可通过江苏省住房和城乡建设厅官网首页(https://jsszfhcxjst.jiangsu.gov.cn/)“专题专栏”—更多—“建设职工之家”栏目下载。
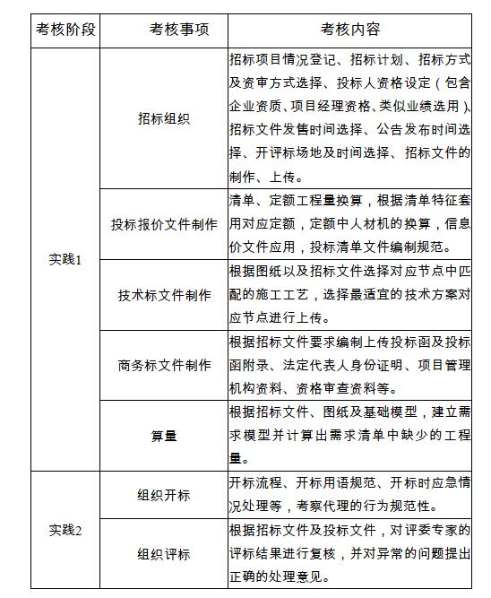
2.实践操作。考核内容为土建工程招投标,由参赛队选手协作完成。考核方式为闭卷上机操作,分实践1和实践2两个模块共7项内容,其中实践1时间为3.5小时,实践2时间为1.25小时(75分钟)。操作软件为:技能竞赛模拟电子交易平台、清单计价软件、BIM量筋合一、投标文件制作软件。

(三)评分标准

实践操作题练习可在采虹学苑(http://cai.ebpu.com/)首页“2024职工职业技能竞赛”专栏进行模拟练习。
各参赛队的理论知识成绩按3名选手成绩算术平均值计算,竞赛最终成绩包括理论知识成绩与实践操作成绩,作为竞赛排名依据。当得分一致时,实践操作部分得分高者排名在前;如实操分数相同时,用时短者排名在前。
五、奖项设置
1.竞赛奖项按照《关于印发〈无锡市职工职业技能竞赛管理办法(试行)〉的通知》(锡工发〔2023〕24号)的规定执行,如参赛队由多个单位人员组成,奖项授予牵头单位。
2.参加本次竞赛活动的单位,在年度招标代理信用评价中予以相应加分。
3.在本次竞赛中成绩排名前3的参赛队将组成无锡市代表队,参加省级决赛。
六、相关要求
1.提高思想认识。各有关单位要高度重视,切实把开展竞赛作为提高招投标从业人员能力素质的重要举措,充分调动单位人员学习热情,不断促进行业发展。
2.强化组织领导。各有关单位要精心谋划,严密组织,指定专人负责竞赛相关工作,严格按照通知要求和时间节点开展人员报名工作。要严格竞赛标准要求,确保公平、公正,务求竞赛人员展现出本单位最高业务水平。
3.加强宣传引导。各地、各单位要充分利用各类网络、媒介,大力宣传开展竞赛的重要意义和工作进展,引导招投标从业人员积极参与,全力营造比学赶超浓厚氛围。
联系人:黄熠,电话0510-81822755。
附件1.2024年无锡市建筑工程电子交易竞赛代表队参赛人员表.docx
附件2.2024年无锡市建筑工程电子交易竞赛参赛人员报名表.docx
十大正规博彩平台推荐
2024年7月18日







